- Research
- Open access
- Published:
OsPIPK-FAB, A Negative Regulator in Rice Immunity Unveiled by OsMBL1 Inhibition
Rice volume 17, Article number: 68 (2024)
Abstract
Phosphatidylinositol signaling system plays a crucial role in plant physiology and development, phosphatidylinositol phosphate kinases (PIPKs) are one of the essential enzymes responsible for catalyzing the synthesis of phosphatidylinositol bisphosphate (PIP2) within this signaling pathway. However, its mechanism of signal transduction remains poorly exploited in plants. OsMBL1, a jacalin-related mannose-binding lectin in rice, plays a crucial role in plant defense mechanisms, acting as a key component of the pattern-triggered immunity (PTI) pathway. Here, a rice phosphatidylinositol-phosphate kinase FAB (OsPIPK-FAB), a member of the rice PIPKs family, as an interacting protein of OsMBL1 through yeast-two-hybrid (Y2H) screening assay. And this interaction was confirmed by using co-immunoprecipitation (Co-IP) and pull-down assay techniques. Furthermore, we demonstrated that the deletion of OsPIPK-FAB gene in plant enhanced resistance against rice blast while overexpression of OsPIPK-FAB increases sensitivity to the fungal infection. Additionally, through determination and measurement of the plant inositol 1,4,5-trisphosphate (IP3) contents and the plant phosphatidylinositol 4-phosphate 5-kinase (PIP5K) activity, we revealed that OsMBL1 inhibits the PIP5K kinase activity of OsPIPK-FAB as well as the plant IP3 contents in rice. Conclusively, these findings indicated that OsPIPK-FAB serves as a novel and critical component that is negatively involved in PTI activation and was inhibited by OsMBL1.
Background
Phosphatidylinositol phosphate kinases (PIPKs) are integral in metabolism and signaling of phosphatidylinositol (PI) within plant cell membranes and play a pivotal role in diverse cellular processes (Khan et al. 2022; Khosa 2022; Colin and Jaillais 2020). PIPKs use phosphatidylinositol phosphate (PIP) as a substrate and generate phosphatidylinositol bisphosphate through phosphorylation at the 3', 4', or 5'-OH on the inositol ring (Muftuoglu et al. 2016). Based on the substrate specificity, PIPKs are categorized into three categories including, type I/II PIPKs (PI4P 5-kinase/PI5P 4-kinase), and type III PIPKs (PI3P 5-kinases) (Mueller-Roeber and Pical 2002). Type I/II PIPKs primarily refer to the phosphatidylinositol 4-phosphate 5-kinases (PIP5Ks) which specifically target phosphatidylinositol 4-phosphate (PI4P) molecules and catalyze the phosphorylation of the fifth-position hydroxyl group to produce phosphatidylinositol 4,5-bisphosphate PI(4,5) P2 (Andrews et al. 2022). PI (4,5) P2 was furthered hydrolyzed by phosphatidylinositol hydrolases-phospholipase C to yield two key second messengers molecules, inositol (1,4,5)-trisphosphate (IP3) and diacylglycerol (DAG) (Oude Weernink et al. 2004). Type III PIPKs were recently proposed as a name for the group of enzymes consisting of Brewer’s yeast Fab1p protein and its homologs from other species (Dove et al. 2009). The Formation of aploid and binucleate cells 1 (FAB1)/phosphoinositide kinase containing FYVE fingers (PIKfyve) kinase that catalyze the conversion of phosphatidylinositol 3-phosphate (PI3P) into phosphatidylinositol 3,5-bisphosphate (PI (3,5) P2), which is the important pathway for the synthesis of PI (3,5) P2 (Dove et al. 2009).
In the phosphatidylinositol (PI) signaling pathway, PIPKs are the downstream kinase of PIP, and the upstream of the phosphatidylinositol hydrolases-phospholipase C or D (Guo et al. 2022; Ha and Bhagavan 2023; Karabiyik and Rubinsztein 2021; Ali et al. 2022). PIPKs are integral to the membrane transport mechanisms, playing a crucial role in plant growth, development, immune responses, and are pivotal regulators of various physiological processes, including root formation, root hair growth, pollen development, vascular tissue formation, and hormonal effects (Ali et al. 2022; Champeyroux et al. 2020; Qin et al. 2020; Hempel et al. 2017; Halstead et al. 2010). Additionally, PIPKs enhance plant resilience against environmental stresses such as cold, drought, and salt stress (Noack and Jaillais 2020). The Arabidopsis PIPKs family encompasses 15 members, with 11 type I/II PIPKs showing significant sequence homology to animal PIP5Ks, and the other 4 type III PIPKs demonstrate considerable sequence similarities to the Fab1p protein. The Arabidopsis PIP5Ks play diverse roles in many cellular activities, such as cell membrane trafficking, clathrin-mediated endocytosis, exocytosis, and actindynamics. PIP5Ks also involved in plant development, biotic and abiotic stresses responses as well (Ischebeck et al. 2008; Kusano et al. 2008; Sousa et al. 2008; Zhao et al. 2010; Mei et al. 2012; Tejos et al. 2014; Ugalde et al. 2016; Mikami et al. 1998). Previous report revealed that PIP5K1 contributes to the drought, salt stress tolerance, and the ABA signaling pathway (Ugalde et al. 2016; Mikami et al. 1998). AtPIP5K2 is involved in lateral root development and root tropism via auxin regulation (Zhao et al. 2010). AtPIP5K3, primarily expressed in roots, is crucial for root hair elongation, while its overexpression can lead to malformed root hairs (Kusano et al. 2008). AtPIP5K4, AtPIP5K5, and AtPIP5K6 are highly homologous genes and crucial for pollen tube growth. Double deleted mutant of AtPIP5K4 and AtPIP5K5 showed the defect of the germination and elongation (Saavedra et al. 2014). Early publication indicated that AtPIP5K6 also affects pollen tube growth and endocytosis (Saavedra et al. 2014). AtPIP5K9 regulates root growth by controlling an invertase enzyme in root cells (Lou et al. 2007). Additionally, overexpression of AtPIP5K10 and AtPIP5K11 in tobacco causes changes in pollen tube actin structures and morphology (Ischebeck et al. 2011). Arabidopsis thaliana possesses four FAB1 homologs (FAB1A to D), among which only FAB1A and FAB1B are typical and possess the required FYVE domain for recognition. In contrast, FAB1C and FAB1D lack the typical FYVE domain, yet FAB1C interacts with the hydrophilic loop of PIN proteins to regulate their transmembrane transport of specific molecules, and loss of FAB1C function leads to alterations in PIN trafficking and polarity (Serrazina et al. 2014). In rice (Oryza sativa L.), OsPIPK1 has been characterized and reported as a negative regulator of rice flowering (Ma et al. 2004). Recent studies have also shown that another PIPK named OsPIP5K1, possessing a conserved kinase domain (lipid kinase domain) at the C-terminus and seven MORN motifs at N-terminus, interacts with DWT1 and DWT2 proteins, synergistically regulating the uniform growth of rice seedlings (Fang et al. 2020), thus confirmed the vital role of OsPIP5K genes in rice growth, development, and stress response. However, no more information available on the biological functions of other rice PIPKs.
The interaction between plants and pathogens initiates a complex signaling cascade that can both activate and modulate the plant innate defense mechanisms against invaders (Liu et al. 2012). Recent research has underscored the pivotal role of chitin as a key pathogen-associated molecular pattern in the activation of plant innate immunity through cell membrane receptors (Liu et al. 2012; Hayafune et al. 2014). These findings offer a scientific basis for the development of crop varieties with enhanced disease resistance. OsMBL1, a rice lectin with a direct chitin-binding capacity, not only anchors to the plasma membrane via a Glycosylphosphatidylinositol (GPI)-anchor site but also plays a crucial role in activating pattern-triggered immunity (PTI) (Han et al. 2019). In a very short time, PTI will trigger a series of signal cascade reactions from the cellular to the tissue level, including the influx of Ca2+, the burst of reactive oxygen species (ROS), the activation of the mitogen-activated protein kinases (MAPK) pathway, and the expression of PTI-related resistance genes (Liu et al. 2012). The overexpression of OsMBL1 in rice substantially strengthens the plant resistance to the pathogen Magnaporthe oryzae (M. oryzae), while also improving its overall stress tolerance. This enhancement is mediated through intricate signaling pathways that involve the key regulatory roles of salicylic acid (SA) and abscisic acid (ABA) (Han et al. 2019).
Currently, our research discovered that OsMBL1 null mutants in rice have decreased resistance to the blast disease and lower ROS production. We found that OsMBL1 interacts with and inhibits OsPIPK-FAB, a negative regulator of PTI, affecting rice response to fungal infections. Furthermore, the plant PIP5K activity assays demonstrated that overexpression of OsMBL1 inhibited the kinase activities of OsPIPK-FAB. These findings suggest that OsMBL1 influences plant disease resistance mechanism by modulating the kinase activity of OsPIPK-FAB in rice. Collectively, our research identified OsPIPK-FAB as a crucial negative regulator of PTI activation and offering new insights into the complexity of plant immune mechanism.
Results
OsMBL1 is Essential for Resistance to M. oryzae in Rice
In rice, OsMBL1 has been reported as an essential for rice resistance against blast fungus by activating defense genes and reactive oxygen species upon chitin binding. Overexpression of OsMBL1 boosts immunity while RNAi silencing of OsMBL1 increasing diseases susceptibility. (Han et al. 2019).
To explore the roles and genetic effects of OsMBL1, we generated three homozygous mutants lines from the wild-type Nipponbare (NPB) using CRISPR/Cas9 technology. Specifically, we detected an insertion of a Cytosine (C) in osmbl1-21, an Adenine (A) insertion and a CGG deletion in osmbl1-13, and a Guanine (G) insertion and a G substitution in osmbl1-6 (Additional file 1: Fig. S1A). The phenotypes of the three mutant lines were similar. Therefore, we chosen the representative osmbl1-21 to display the phenotype. The results of punch inoculation tests indicated that the lesion area and relative fungal biomass in osmbl1-21 mutants was significantly increased in comparison to the wild-type NPB (Fig. 1A–C). Compared to the wild type, the osmbl1-21 mutant exhibited increased lesions formation from spray with the blast fungus (Fig. 1D, E). These results suggest that knockout of OsMBL1 gene reduces rice resistance to the blast fungus. Additionally, we examined the PTI responses of NPB and osmbl1-21 rice plants to chitin and flg22, with a particular focus at the level of reactive oxygen species (ROS) burst treatment. The tests revealed that the ROS burst level in osmbl1-21 plants was lower than those in the control NPB group (Fig. 1F, G). Furthermore, OsMBL1 boosts the PRR-mediated detection of PAMPs like flg22 and chitin, thereby activating PTI to bolster the plant innate defense.
OsMBL1 enhances PRR-mediated recognition of PAMPs such as flg22 and chitin, triggering PTI for basal defense. A Five-week-old osmbl1-21 mutants and wild-type (Nipponbare, NPB) rice plants were inoculated by punching with a fungal spore suspension at a final concentration of 5 × 105 spores/mL. Representative photographs of the inoculated leaves were taken at 7 days post-inoculation (dpi). B Lesion area in (A) was measured using ImageJ software. Data are shown as mean ± standard deviation (SD) (n ≥ 8, *P < 0.05). C The relative fungal biomass in (A) was assessed via quantitative PCR, employing the fungal gene MoPot2 and the housekeeping gene UBQ for normalization. Data are shown as mean ± SD (n = 3, ***P < 0.001). D Three-week-old osmbl1-21 mutants and wild-type NPB plants were inoculated by spraying with a spore suspension of the rice blast fungus at a final concentration of 1.5 × 105 spores/mL. Photographs were obtained at 7 dpi. E Numbers of lesion in (D). Data are shown as mean ± SD (n ≥ 6, *P < 0.05). F The ROS burst in response to chitin was examined in osmbl1-21 mutant and the wild-type (NPB) rice plants. Data are shown as mean ± SD (n ≥ 6). G Similarly, the ROS burst in response to flg22 was evaluated in osmbl1-21 and wild-type NPB plants. Data are shown as mean ± SD (n ≥ 9). The experiments were repeated at least three times, yielding consistent results
Interaction Relationship Between OsMBL1 and OsPIPK-FAB
Previous study has shown that OsMBL1 contains a lectin-like domain and a Glycosylphosphatidylinositol (GPI)-anchor site which is crucial for the localization and function of many cell surface proteins (Han et al. 2019; Figueiredo et al. 2024). This suggests that OsMBL1 may be associated with an interacting protein that possesses specific functional domains capable of transmitting signals from outside to inside the cell. To explore the potential interacting proteins we employed a Yeast Two-Hybrid (Y2H) assay with OsMBL1 as bait to screen a rice cDNA library infected by M. oryzae. We found that a phosphatidylinositol phosphate kinase (PIPK) protein named OsPIPK-FAB might be a crucial interactor with OsMBL1. More results revealed that this gene OsPIPK-FAB (LOC_Os08g01390) is located on chromosome 8, spanning from 250,589 to 258,794, and encodes a hypothetical PIPK protein of 1610 amino acids. The N-terminal region from amino acids 198 to 432 contains a Fab/Cpn60_TCP1 domain, and the C-terminal region from amino acids 1338 to 1564 includes a phosphatidylinositol 4-phosphate 5-kinases (PIP5K) domain that is highly conserved in eukaryotes (Additional file 1: Fig. S1B). Subsequent genomic sequence alignment analysis has delineated a total of 18 OsPIPK proteins in rice (Oryza sativa) and 15 AtPIPK proteins in Arabidopsis thaliana. Within this framework, the OsPIPK-FAB protein demonstrated the most significant sequence homology with the rice LOC_Os04g59540 and the Arabidopsis thaliana AT1G34260 (Additional file 1: Fig. S1C). Based on the results of the phylogenetic tree and gene structure in rice genomic DNA (Additional file 1: Fig. S1D), we selected and compared the amino acid sequences of these three proteins, and the results indicate the presence of a conserved PIP5K catalytic domain (Additional file 1: Fig. S1E).
To validate the results of the Y2H screening library, we cloned the full-length OsPIPK-FAB and OsMBL1 and transformed them into activation domain (AD, pGADT7) and DNA-binding domain (BD, pGBKT7) vectors, respectively. After transformation into the AH109 yeast strain, we performed spot assays on selective media lacking tryptophan and leucine (SD/-Trp/-Leu), and tryptophan, leucine, histidine, and adenine (SD/-Trp/-Leu/-His/-Ade) containing X-ɑ-gal at various dilutions. Y2H results confirmed the interaction between OsMBL1 and OsPIPK-FAB (Fig. 2A). We then performed a co-immunoprecipitation (Co-IP) assay. The proteins OsMBL1-GFP and OsPIPK-FAB-HA were co-expressed in Nicotiana benthamiana (N. benthamiana) leaves via agroinfiltration, with a co-transformation of OsPIPK-FAB-HA and GFP serving as a control. After immunoprecipitation using anti-GFP magnetic beads from the plant extracts, the OsPIPK-FAB-HA protein was detected in the immunocomplexes of OsMBL1-GFP and OsPIPK-FAB-HA, while no HA signal was detected in the complexes of GFP expressed alone with OsPIPK-FAB-HA, confirming the interaction between OsMBL1 and OsPIPK-FAB in vivo (Fig. 2B). Additionally, the sophisticated computational tool HDOCK (http://hdock.phys.hust.edu.cn/) was deployed to execute an advanced docking analysis of the duo of proteins, endeavoring to discern a model of the protein complex characterized by the minimal binding energy (Yan et al. 2020). The obtained model scored 0.8057 (Fig. 2C), indicating a strong physical propensity for binding between the two proteins and supporting the hypothesis of their interaction from a bioinformatics perspective. Subsequently, we conducted glutathione S-transferase (GST) pull-down experiments using GST-OsMBL1 and His-OsPIPK-FAB. Western blot analysis showed that the GST-OsMBL1 protein could bind to His-OsPIPK-FAB (Fig. 2D), further confirming that OsMBL1 can directly interact with the full length of OsPIPK-FAB in vitro. Collectively, these results confirm the interaction between OsMBL1 and OsPIPK-FAB both in vivo and in vitro.
Interaction between OsPIPK-FAB and OsMBL1 in vitro and in vivo. A Interaction between OsPIPK-FAB and OsMBL1 was examined in vitro and in vivo. Y2H analysis was performed to detect this interaction. Yeast cells containing specific bait and prey plasmids were diluted tenfold, 100-fold, and 1000-fold and then spotted on selective media SD2 (SD/-Trp/-Leu) and SD4 (SD/-Leu/-Trp/-His/-Ade/X-α-gal). A positive control was established using pGADT7-largeT + pGBKT7-P53, while a negative control was set with pGADT7-largeT + pGBKT7-lam. B Co-Immunoprecipitation (Co-IP) analysis was conducted to assess the interaction between OsMBL1-GFP and OsPIPK-FAB-HA in N. benthamiana. This analysis utilized anti-GFP magnetic beads, followed by western blot analysis with anti-GFP and anti-HA antibodies to detect and confirm the interaction. C Molecular docking analysis was carried out to explore the interaction between OsPIPK-FAB and OsMBL1. The model depicted illustrates the potential molecular binding modes and interaction interfaces between the two proteins. D Pull-down assay using GST beads with fusion proteins. This assay involved fusion proteins of GST and His, which were analyzed through immunoblotting with anti-GST and anti-His antibodies to validate the direct interaction between OsMBL1 and OsPIPK-FAB
Co-localization of OsPIPK-FAB and OsMBL1 in Rice Cells
To analyze the co-subcellular localization of OsMBL1 and OsPIPK-FAB, the full-length of OsMBL1 was fused to Red Fluorescent Protein (RFP) and the full-length of OsPIPK-FAB was ligated to Green Fluorescent Protein (GFP). Confocal microscopy demonstrated a significant co-localization signal from the OsMBL1-RFP and OsPIPK-FAB-GFP fusion proteins within the cytoplasm of rice protoplasts (Fig. 3A). The subcellular localization of OsMBL1 was consistent with previous reports (Kim et al. 2022; Qian et al. 2021). We next constructed a fusion expression vector pHF223-OsMBL1-GFP with the full-length OsMBL1, and the results confirmed the nuclear localization of OsMBL1-GFP in rice protoplasts. However, OsPIPK-FAB-GFP were not found to be localized in the nucleus (Fig. 3B). Generally, these results revealed that OsPIPK-FAB targets and binds to OsMBL1 in the cytoplasm.
OsMBL1-RFP and OsPIPK-FAB-GFP co-localized in the cytoplasm in rice protoplasts. A OsMBL1-RFP and OsPIPK-FAB-GFP were co-expressed in rice protoplasts. GFP and RFP fuorescent signals overlapped in the cytoplasm, suggesting potential functional synergy in cellular activities. B The transient co-transformation of OsMBL1-GFP or OsPIPK-FAB-GFP with the nuclear marker NLS-RFP were transiently expressed in rice protoplasts, with RFP fluorescence detected at 561Â nm and GFP fluorescence excited at 488Â nm. The co-transformation results indicated that OsMBL1, but not OsPIPK-FAB, localized to the cell nucleus. Experiments were repeated three times with similar results
OsPIPK-FAB Significantly Diminished Rice Resistance to M. oryzae
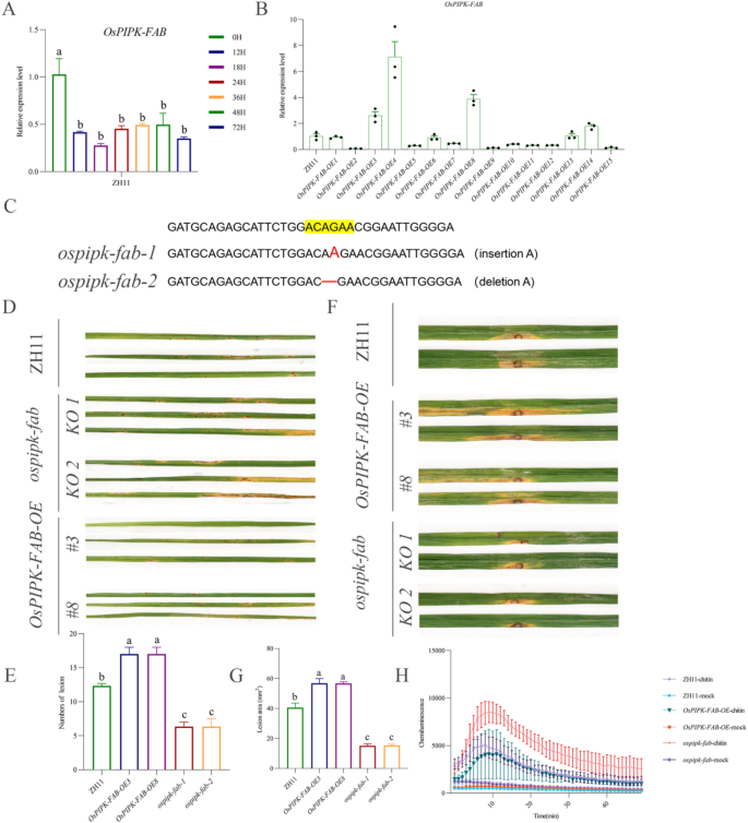
To investigate the function of OsPIPK-FAB in rice disease resistance, we examined the transcriptional expression levels of OsPIPK-FAB post-pathogen inoculation. The results indicated that upon inoculation with the rice blast fungus, the OsPIPK-FAB gene in rice is significantly downregulated at various stages of infection (Fig. 4A). The transcription level of OsPIPK-FAB was downregulated from 12 h post-inoculation (hpi), while a significant suppression was revealed at 18, 24, 36, 48, and 72 hpi, respectively. To further explore the role of OsPIPK-FAB in the rice immune response, we employed CRISPR/Cas9 genome editing technology to knockout the OsPIPK-FAB gene in the ZH11 background. In the T2 generation, we successfully identified two distinct homozygous mutant lines resulting from the knockout of the OsPIPK-FAB gene, named ospipk-fab-1 and ospipk-fab-2. Additionally, we constructed OsPIPK-FAB overexpression lines, and the transgenic plants were verified via qRT-PCR, lines #3 and #8 were selected for further study due to their stable inheritance characteristics (Fig. 4B). The sequencing identification results of the ospipk-fab-1 and ospipk-fab-2 mutants confirmed them to be two distinct homozygous mutant lines (Fig. 4C). Subsequent spray inoculation experiments with M. oryzae on these mutants and overexpressing transgenic plants revealed that compared to the wild-type ZH11, ospipk-fab-1 and ospipk-fab-2 mutants exhibited significantly fewer disease lesions, while OsPIPK-FAB-OE-3# and OE8# showed an increased numbers of lesion (Fig. 4D, E). Furthermore, in the punch inoculation tests, ospipk-fab-1 and ospipk-fab-2 mutants displayed smaller significantly lesion areas compared to the wild type, whereas OsPIPK-FAB-OE3# and OE8# had significantly larger lesion area (Fig. 4F, G). These results clearly demonstrated that knockout of OsPIPK-FAB significantly enhanced rice resistance to M. oryzae, while overexpression reduced resistance. Ultimately, we evaluated the ROS burst level in knockout and overexpressing transgenic rice lines, as well as in the wild-type ZH11, in response to chitin induction. The ospipk-fab mutants exhibited a significant enhancement in ROS accumulation, especially peaking at notably higher levels compared to the wild-type. In contrast, the OsPIPK-FAB-OE lines displayed reduced ROS burst levels relative to the wild-type controls (Fig. 4H). These results suggest the pivotal role of OsPIPK-FAB in modulating the rice plant defense mechanism against pathogen invasion, particularly in the regulation of ROS signaling pathways.
OsPIPK-FAB decreases rice resistance to M. oryzae. A Post-infection monitoring revealed a temporal downregulation of OsPIPK-FAB expression levels. The transcription level of OsPIPK-FAB were observed to be significantly reduced at 12, 24, 36, 48, and 72 hpi incubated with Guy11. B The qRT-PCR results confirmed the gene expression levels of OsPIPK-FAB in the overexpressing plants compared to the wild-type ZH11. C Molecular identification of ospipk-fab-1/2 mutants verified the specific mutations introduced via gene editing techniques, confirming the genetic alterations. D Three-week-old ospipk-fab-1/2, OsPIPK-FAB-OE-#3/#8, and wild-type (ZH11) plants were inoculated by spraying with a spore suspension of the rice blast fungus at a final concentration of 1.5 × 105 spores/mL. Photographs were obtained at 7 days post-inoculation (dpi). E Disease lesion numbers were statistically analyzed for the plants detailed in (D). F Five-week-old ospipk-fab-1/2, OsPIPK-FAB-OE-#3/#8 mutants and wild-type ZH11 rice plants were inoculated by punching with a fungal spore suspension at a final concentration of 5 × 105 spores/mL. Representative photographs of the inoculated leaves were taken at 7 dpi. G Disease lesion area in (F) was measured using ImageJ software. H The ROS burst response to chitin induction was assessed in ospipk-fab-1/2, OsPIPK-FAB-OE-#3/#8, and wild-type (ZH11) plants, quantifying ROS generation and revealing the modulation of innate immune response by OsPIPK-FAB. Values are means ± SD, the letters a to c indicate a significant difference P < 0.05. The experiments were repeated three times, yielding consistent results
Transcriptomics Analysis of OsPIPK-FAB-KO and ZH11 Following Infection with M. oryzae
To investigate OsPIPK-FAB-mediated regulation of gene transcription, we performed RNA-seq analyses on pooled samples from ZH11 and ospipk-fab mutants leaves at 12, 24, 48, and 72 hpi with Guy11. Pairwise comparison were performed to identify differentially expressed genes (DEGs), characterized by significant upregulation or downregulation (fold-change > 2) between the ospipk-fab and ZH11 samples. The results indicated a higher number of upregulated genes in ospipk-fab mutants compared to ZH11 across the various time points, as detailed in Additional file 2. Table S2. A total of 941 DEGs were identified, with 483 genes upregulated and 458 genes downregulated in ospipk-fab mutants relative to ZH11 (Fig. 5A).
Comparative transcriptome analysis between ospipk-fab and ZH11 rice varieties. A Volcano plot illustrating the distribution of differentially expressed genes (DEGs). Each dot represents a gene. Blue dots are down-regulated genes, while red dots are up-regulated ones and black dots are genes without significant difference. B Gene Ontology (GO) analysis of the DEGs in (A). This figure shows the GO enrichment in DEGs and in all genes, which indicates the importance of a specific GO term in DEGs and all genes respectively. The categories Biological Process (BP), Cellular Component (CC) and Molecular Function (MF) are represented to provide insights into the biological roles and locations of the DEGs. C KEGG pathway enrichment on DEGs-Bubble chart of the DEGs, depicted in (A). Each dot represents a KEGG pathway. D–F Translation of the differentially expressed gene GO enrichment chord diagram. The left side of the outer circle represents the differentially expressed genes, where the color of the gene blocks represents the magnitude of the fold change, with red indicating up-regulated genes and blue indicating down-regulated genes, the right side of the outer circle represents the GO terms, with different colors representing different terms, and the lines between the genes and the GO terms represent their enrichment relationships
We proceeded to select all DEGs for Gene Ontology (GO) enrichment analysis, encompassing three main categories: Biological Process (BP), Cellular Component (CC), and Molecular Function (MF). The upregulated and downregulated genes were predominantly enriched in the BP terms of metabolic process, cellular process, and single-organism process, and the CC terms of integral component of membrane, cell, and nucleus, and the MF terms of binding and catalytic activity (Fig. 5B). Notably, the Biological Process category showed a greater enrichment of upregulated genes in biological regulation compared to downregulated genes, whereas the response to stimulus and immune system process categories exhibited a higher number of downregulated genes. The most enriched pathway in the KEGG database was Plant-pathogen interaction, with 43 DEGs identified (Fig. 5C).
Further analysis involved selecting the top three most significantly enriched pathways from each category and visualizing them in differential gene molecular function GO enrichment string diagrams (Fig. 5D–F). In the Biological Process category, particularly the response to oxidative stress, we identified the enrichment of the peroxidase precursor gene LOC_Os01g22352 and two catalase genes, LOC_Os02g02400 and LOC_Os01g73220 (Fig. 5D). Within the Cellular Component category, we found enrichment for two Ser/Thr protein kinases, LOC_Os01g04580 and LOC_Os01g03370, and an auxin-induced gene, LOC_Os01g02870, all integral to the membrane. Additionally, two peroxidase genes, LOC_Os01g2235 and LOC_Os02g14430, and a serine protease inhibitor gene, LOC_Os01g03362, were noted to be extracellular (Fig. 5E). In the Molecular Function category, we focused on nine genes associated with chlorophyll binding, peroxidase activity, and oxidoreductase activity, including the gene LOC_Os01g61880, which is involved in the regulation of respiratory burst oxidase (Fig. 5F). This suggests that OsPIPK-FAB plays a role in immune signal transduction from extracellular to intracellular environments, including reactive oxygen species bursts. Interestingly, in the Biological Process category, the defense response was enriched with ten upregulated genes, including two PR genes, LOC_Os12g36860 and LOC_Os12g36850, and three genes encoding NBS-LRR proteins, LOC_Os07g03790, LOC_Os11g10550, and LOC_Os12g17430. This indicates that OsPIPK-FAB directly inhibits the transcription of these immunity-related genes. In conclusion, our transcriptome analysis suggests that OsPIPK-FAB suppresses the transcription of multiple genes with potential functions in various immune-related signaling pathways during the invasion by the blast fungus.
OsPIPK-FAB Regulated Defense Genes in Rice
To investigate the nuanced impact of OsPIPK-FAB on the plant defense mechanisms against diseases, we utilized Gene Set Enrichment Analysis (GSEA) to detect overall trends in functional pathways, identifying key gene sets associated with disease resistance that may have been overlooked in traditional enrichment analyses. This approach ensures a more rigorous and comprehensive screening process (Luo et al. 2018). We identified a collection of gene sets related to rice defense responses, with a significant leading-edge subset appearing in the ES chart below 5000, indicating these genes contribute most to the enrichment of this pathway (Fig. 6A). The expression of defense genes is crucial for broad-spectrum resistance in rice, and their validation at the transcriptome levels is significant for deepening the understanding of plant immune mechanism and guiding breeding practices (Liu et al. 2021). We selected six significant and functionally characterized disease resistance-related genes using the leading-edge subset of the GSEA analysis, which included the ethylene pathway gene OsERF104, PR family member OsPR4c, OsPR10a, OsPR10b, OsPR10c, and the lectin-like receptor kinase OsL-LecRK7 (Fig. 6B). To explore whether OsPIPK-FAB regulates these defense genes, we performed spray inoculation with the rice blast fungus, sampling at 0 and 24 hpi, and we found that there was a significant accumulation of five disease resistance-related genes including PR family member OsPR4c, OsPR10a, OsPR10b, OsPR10c, and the lectin-like receptor kinase OsL-LecRK7 at 24 hpi in ospipk-fab mutants compared to the wild type (Fig. 6C), suggesting that OsPIPK-FAB potentially participates in the plant-pathogen interaction process by modulating the expression of these immune genes.
OsPIPK-FAB regulates defense genes to participate in disease resistance. A GSEA enrichment analysis of all the defense response-related genes differentially expressed between ospipk-fab mutants and ZH11. B Heatmap clustering analysis of selected six disease resistance-related genes in three biological replicates both in ospipk-fab mutants and ZH11 wild-type rice. C Transcriptional expression of defense-related genes in ospipk-fab mutants and ZH11 plants post-inoculation with Guy11. Values are means ± SD with significant differences using a two-tailed Student's t-test (****P < 0.0001). The experiments were repeated three times, yielding consistent results
OsMBL1 Exerts an Inhibitory Effect on the Activity of OsPIPK-FAB
To reveal the influence of OsMBL1 on the activity of OsPIPK-FAB in PTI, we treated three-week-old rice seedlings with a 1.5 × 105 spores/mL spore suspension of Guy11 and subsequently utilized a plant PIP5K ELISA kit to assess the PIP5K kinase activity in the total protein extracts from the rice leaf samples at 24 hpi, comparing the PIP5K activity between ospipk-fab mutants and OsPIPK-FAB-OE mutants with the wild-type ZH11, osmbl1 mutants and the wild-type NPB, OsMBL1-OE mutants and the wild-type Kittake, using the Plant PIP5K standard as a control. Our findings revealed a markedly enhanced PIP5K activity in the OsPIPK-FAB-OE mutants compared to the wild-type ZH11 control (Fig. 7A). Additionally, we observed a significant upregulation of plant PIP5K activity in osmbl1 mutants relative to the wild-type NPB (Fig. 7B), and a pronounced reduction in OsMBL1-OE mutants compared to the wild-type Kittake (Fig. 7C).
OsMBL1 inhibits PIP5K activity of OsPIPK-FAB and IP3 concentration in plants. A–F Analysis of plant IP3 concentration and PIP5K activity in rice seedlings. This series of experiments assessed plant IP3 concentration and PIP5K activity across various genetic backgrounds: OsMBL1 knockout mutants (osmbl1) and wild type (NPB), OsMBL1 overexpression mutants (OsMBL1-OE) and wild type (Kittake), as well as OsPIPK-FAB knockout mutants (ospipk-fab), OsPIPK-FAB overexpression mutants (OsPIPK-FAB-OE), and their wild type control (ZH11). G Quantification of plant PIP5K activity following transient expression of OsPIPK-FAB-HA and OsMBL1-GFP + OsPIPK-FAB-HA in NPB rice protoplasts. H Quantification of plant IP3 concentration following transient expression of OsPIPK-FAB-HA and OsMBL1-GFP + OsPIPK-FAB-HA in NPB rice protoplasts. I Quantification of PIP5K activity of HA binding complex after chitin treatmeat in the rice protoplasts. J Quantification of plant IP3 concentration of HA binding complex after chitin treatmeat in the rice protoplasts. The results, presented as mean ± SD with n ≥ 6, were analyzed for statistical significance with *p < 0.05, **p < 0.01, ***p < 0.001, ****p < 0.0001
To delve deeper into the role of OsPIPK-FAB, we also used the plant IP3 ELISA kit to compare the contents of IP3 in the leaves of ospipk-fab mutants and OsPIPK-FAB-OE mutants versus the wild-type ZH11 plants, osmbl1 mutants versus the wild-type NPB rice plants, as well as OsMBL1-OE mutants versus the wild-type Kittake plants at 24 hpi, with the Plant IP3 standard as a control. Notably, a significant decrease in plant IP3 levels were detected in ospipk-fab mutants when contrasted with the wild-type ZH11 (Fig. 7D). Conversely, a significant increase in plant IP3 contents were detected in osmbl1 mutants compared with the wild-type NPB (Fig. 7E), while a substantial decrease was observed in OsMBL1-OE mutants relative to the wild-type Kittake (Fig. 7F). Thereupon, we hypothesize that in the absence of OsMBL1, the accumulation of OsPIPK-FAB in rice seedlings may modulate the plant PIP5K activity and the levels of plant IP3 within the rice leaf tissues. Conversely, the overexpression of OsMBL1 may lead to the suppression of OsPIPK-FAB, subsequently impacting the plant PIP5K activity and the plant IP3 contents in the rice leaves. These outcomes suggest that OsPIPK-FAB and OsMBL1 could be coordinating plant signaling and response mechanism either through the same or multiple interactive signaling pathways.
To further investigate the impact of OsMBL1 on the enzyme activity of PIP5K in rice, we conducted transient expression experiments in the rice protoplasts. We used OsPIPK-FAB-HA and OsMBL1-GFP in combination with OsPIPK-FAB-HA, in rice protoplasts. These protoplasts were derived from wild-type NPB plants. The results demonstrated that, in NPB rice protoplasts, the introduction of OsMBL1-GFP, compared to the control group expressing only OsPIPK-FAB-HA, led to a significant reduction in both plant PIP5K activity and IP3 contents (Fig. 6G, H). The results demonstrated that in NPB rice protoplasts, the introduction of OsMBL1-GFP resulted in a significant reduction in both plant PIP5K activity and IP3 contents compared to the control group expressing only OsPIPK-FAB-HA (Fig. 6G, H). When 8 nM chitin was introduced to induce the rice protoplasts, the PIP5K enzyme activity in the purified HA complexes was assessed, and it was found that co-transformation with OsMBL1 suppressed the PIP5K enzyme activity compared to the transformation with OsPIPK-FAB alone (Fig. 6I). Interestingly, this inhibitory gap has further enlarged due to the induction of chitin. Similarly, IP3 contents were measured using the same method, and it was found that OsMBL1 reduced the IP3 contents of the complex compared to the control (Fig. 6J). Interestingly, this inhibitory gap has further enlarged due to the induction of chitin. All these results indicate that OsMBL1 inhibits plant PIP5K activity and IP3 contents by interacting with OsPIPK-FAB. This process deepens the gap with chitin induction, further illustrating that the inhibition of OsPIPK-FAB by OsMBL1 occurs in PTI.
Discussion
Plant diseases reveal a persistent threat to global agriculture. Identifying how hosts and pathogens interact is crucial for the development of sustainable agriculture (Kumari et al. 2023). A deep comprehension of how plants recognize and respond to pathogen invasion through their immune systems is one of the key research directions (Rubio-Somoza and Blázquez 2023; Zehra et al. 2023). In the interaction between plants and pathogens, pattern recognition receptors (PRRs) play a key role in recognizing pathogen-associated molecular patterns (PAMPs) and initiating plant immune responses (Jones et al. 2024; Zhao and Guo 2019). This study reveals the regulatory role of OsMBL1 and OsPIPK-FAB in rice resistance to rice blast disease by analyzing their physiological and biochemical functions and interaction mechanism in rice.
The Positive Regulatory Role of OsMBL1 in Rice Immunity
OsMBL1 is a gene in rice that encodes a jacalin-related mannose-binding lectin (MBL), whose protein structure includes six carbohydrate-binding sites, one glycosylation site, and a glycosylphosphatidylinositol (GPI) anchor positioning site. Jacalin-like lectins play an important role in the plant disease resistance system, capable of responding to pathogen-associated molecular patterns (PAMPs) and the invasion of M. oryzae (Han et al. 2019). Gene editing technologies such as CRISPR/Cas9 can precisely modify gene, assessing their potential function for practical application in disease-resistant breeding (Ma et al. 2014; Saini et al. 2023; Gostimskaya 2022; Tyumentseva et al. 2023; Gosavi and Yan 2020; Macquet et al. 2022). Therefore, this study successfully constructed a knockout mutant of OsMBL1 (NPB background) using CRISPR/Cas9 gene editing technology and verified its function in rice disease resistance. Our experimental results confirm that OsMBL1 plays a positive regulatory role in rice. Specifically, the knockout of OsMBL1 leads to a reduction in the numbers, area and fungal biomass of lesions, and the chitin-induced reactive oxygen species (ROS) burst is also significantly weakened compared to the wild type (Fig. 1F). These findings demonstrated that OsMBL1 activated the defense response genes in rice and enhanced resistance to M. oryzae. To explore the process by which chitin signals are transduced from the extracellular to the intracellular environment, we cloned the full-length coding sequence of OsCERK1 CDS into pGBKT7 vector and confirmed the interaction between OsMBL1 and OsCERK1 in Y2H assay (Additional file 1: Fig. S2A). We next performed a GST pull-down assay using the GST-OsMBL1 and His-OsCERK1 fusion protein. Immunoblot analysis showed that the GST-fused OsMBL1 proteins bound to His-OsCERK1 (Additional file 1: Fig. S2B), indicating that OsCERK1 interacts with OsMBL1 in vitro. Therefore, we have revealed the interaction between OsCERK1 and OsMBL1 both in vivo and in vitro, contributing a modest advancement to the study of plant innate immune mechanisms.
The Negative Regulatory Role of OsPIPK-FAB in Rice Immunity
PIP5K is responsible for catalyzing the production of PI(4,5)P2 from PI4P, a process that plays an important role in regulating various physiological functions of plants, including cell signal transduction and intracellular metabolic regulation (Van den Bout and Divecha 2009; Kanaho et al. 2007; Loijens et al. 1996). In Arabidopsis, the PIP5K family shows significant functional differentiation (Ischebeck et al. 2008; Kusano et al. 2008; Sousa et al. 2008; Zhao et al. 2010; Mei et al. 2012; Tejos et al. 2014; Ugalde et al. 2016; Mikami et al. 1998). In rice, the interaction study between OsPIP5K1 and DWT1 protein reveals its role in regulating the uniform growth of rice, indicating that PIP5K is not only involved in basic metabolic pathways but also affects plant morphogenesis and developmental processes (Fang et al. 2020). Our study further reveals the function of OsPIPK-FAB (LOC_Os08g01390), a gene encoding a presumed PIPK protein with 1610 amino acids. OsPIPK-FAB shows a conserved PIP5K domain in rice, suggesting a similar function in plant cells. Collectively, our study indicated that OsPIPK-FAB is not only involved in cell signal transduction and metabolic regulation but also participates in the plant immune response, which suggests that OsPIPK-FAB may serve as a new target for crop improvement and disease resistance.
The Interaction Between OsMBL1 and OsPIPK-FAB and their Roles in Rice Immunity
Methods for studying protein–protein interactions in plants include yeast two-hybrid, co-immunoprecipitation, bimolecular fluorescence complementation,and bioinformatics analysis (Galletta and Rusan 2015; Wang et al. 2024; Yuan et al. 2021). These technologies not only reveal protein interaction networks but also provide key insights into the mechanism of plant growth and development, signal transduction, and response to environmental stresses, providing potential targets for crop improvement and enhancing crop adaptability and productivity. In this study, we verified the interaction between OsMBL1 and OsPIPK-FAB in vivo and in vitro using yeast two-hybrid, co-immunoprecipitation, and pull-down techniques. Further molecular docking analysis using HDOCK software showed that the protein complex model had a strong binding tendency, supporting their interaction in immune signal transduction (Fig. 2C). Through rice blast fungus spray infection experiments, we found that PR gene family members such as OsPR4c, OsPR10a, OsPR10b, OsPR10c, and lectin receptor kinase OsL-LecRK7 exhibited a significant upregulation at 24 hpi in ospipk-fab mutants, compared with ZH11, indicating that OsPIPK-FAB may participate in disease resistance by affecting these defense genes (Fig. 6C). Enzyme activity assays further showed that OsMBL1 could inhibit the PIP5K activity of OsPIPK-FAB at the early stage of chitin infection (Fig. 7G, I), indicating the key role of OsMBL1 in the immune response. In addition, OsMBL1 also showed some inhibitory effect on the transcriptional expression level of OsPIPK-FAB during the rice blast fungus infection process (Additional file 1: Fig. S3A–C).
This visual representation of the defense mechanism underscores the complexity of rice immune response, highlighting the pivotal role of OsMBL1 and OsPIPK-FAB in signal transduction and disease resistance. The provided information outlines a sequential process of pathogen recognition and response in rice (Fig. 8). Initially, the rice blast fungus introduces its pathogen-associated molecular pattern (PAMP), chitin, which is identified by the receptor protein OsCERK1 located on the rice cell membrane. This recognition is the first step in the rice defense mechanism. Subsequently, upon chitin detection, OsCERK1 engages with another protein, OsMBL1, to set in motion the process of signal transduction. This interaction is crucial as it forms a bridge for the signal to progress towards the cellular interior. Continuing the cascade, OsMBL1 then interacts with the enzyme OsPIPK-FAB, resulting in the downregulation of PIP5K activity. This regulatory step is pivotal as it influences the cellular response to the pathogen. Finally, the diminished activity of the OsPIPK-FAB acts as a trigger for the upregulation of a suite of defense-related genes. This upregulation bolsters the rice plant overall resistance to the rice blast fungus, illustrating a clear and effective defense strategy.
Signaling mechanism of rice OsMBL1 regulating defense gene expression through OsPIPK-FAB. Green represents OsCERK1, yellow represents OsMBL1, blue represents OsPIPK-FAB, and red represents chitin. Gray indicates signal transduction and interaction, brown represents positive regulation, and red arrow indicates a decrease of PIP5K activity
To further investigate the upstream and downstream relationship between OsMBL1 and OsPIPK-FAB. We used hybrid rice technology and generated the homozygous mutants of osmbl1/ospipk-fab in the F2 generation for phenotypic analysis. We adjusted the spore concentration of M. oryzae to 1.5 × 105 spores/ml and performed spray treatment on WT and osmbl1/ospipk-fab lines. The photographs were taken at 7 dpi to investigate the disease occurrence. The results showed that compared with WT, osmbl1/ospipk-fab had more lesions (Additional file 1: Fig. S4A, B). Later, we treated five-week-old seedings with the spore concentration of M. oryzae to 5 × 105 spores/ml by punch inoculation, and investigated the disease occurrence at 7 dpi. Compared with WT, the lesion area of osmbl1/ospipk-fab plants was larger. These results indicate that osmbl1/ospipk-fab plants were more susceptible to disease and OsMBL1 acts upstream of OsPIPK-FAB (Additional file 1: Fig. S4C, D). These results indicate that OsMBL1 indeed acts upstream of OsPIPK-FAB and enhances rice disease resistance by inhibiting the function of OsPIPK-FAB. This regulatory mechanism provides a new strategy for rice disease-resistant breeding.
In plants, DAG is converted into phosphatidic acid, and IP3 may be further phosphorylated to form inositol hexaphosphate (IP6). Both IP3 and IP6 are believed to release calcium from intracellular stores and may be involved in the regulation of plant disease resistance responses. Suppression of the IP3 signal affects the release of Ca2+, regulates the expression of defense genes, and impairs the plant defense response (Xia and Yang 2005; Shamsuddin 1999; Ren et al. 2024). At present, PIPKs in rice are poorly studied. There are significant structural differences in PIPKs among yeasts, animals, and plants, making it difficult to classify OsPIPK-FAB into the three known subfamilies of OsPIPKs. In this study, our structural domain analysis of OsPIPK-FAB revealed a conserved PIP5K domain (Additional file 1: Fig. S1A), and the knockout of OsPIPK-FAB resulted in a significant decrease in PIP5K activity, while overexpression transgenic plants exhibited a significant increase in PIP5K activity (Fig. 7A). We believe that OsPIPK-FAB is a type of OsPIP5K. With further research into the biochemical properties of plant PIPKs, we are confident that the classification issue of plant PIPKs will soon be resolved. In essence, it is hypothesized that OsPIPK-FAB, similar to general PIP5K, may phosphorylate PtdIns(4)P to PtdIns(4,5)P2, thereby promoting the accumulation of IP3. However, OsMBL1 is suggested to inhibit this process. Further research indicates that the interaction between OsMBL1 and OsPIPK-FAB could modulate the immune response in rice by influencing signal transduction pathways within the cell membrane and cytoplasm. This interaction likely takes place at the cell membrane and may alter the level of signaling molecules like IP3 and IP6. Employing refined experimental techniques (Ren et al. 2024; Hong et al. 2018; Lu et al. 2019; Sha et al. 2023), we have measured the IP3 content within the plant. Our findings reveal that in OsPIPK-FAB knockout plants, the IP3 contents were significantly lower than that in the wild type ZH11 (Fig. 7D). Conversely, in OsPIPK-FAB overexpression plants, the IP3 content is markedly elevated (Fig. 7D). These observations imply that OsPIPK-FAB and OsMBL1 might regulate the plant signal transduction and stress response mechanisms, potentially through the same or multiple interrelated signaling pathways.
Through these studies, we not only deepened our understanding of the functions and interactions of OsMBL1 and OsPIPK-FAB in rice disease resistance but also provided potential molecular targets for crop disease-resistant breeding. These findings will help to further optimize the breeding strategy of disease-resistant varieties in the future, improving the yield and stability of rice.
Materials and Methods
Growth and Culture Condition of Plants
The experimental wild-type (Oryza sativa japonica cultivars Nipponbare, Kittake, and ZH11) rice and transgenic plants were cultivated in protected paddy fields at the experimental stations of our lab. For experiments with seedlings, plants were grown in potting soil under standard greenhouse condition (16 h light at 28 °C and 8 h dark at 26 ℃). Tobacco plants (Nicotiana benthamiana) was grown in a growth chamber at 24 °C with 16 h of light and 8 h of darkness.
Vectors Construction and Generation of Transgenic Plant Lines
Recombinant plasmids constructed in this study are listed (Additional file 2: Table S1). Routine restriction digestion and ligation or In-Fusion cloning kit (Vazyme Biotech) was used for molecular cloning. Since the 4.8-kb OsPIPK-FAB gene coding region was failed to be amplified from the cDNA of ZH11, overlap extension PCR (SOE-PCR) and In-Fusion technology (Sha et al. 2023) was adopted to splice four coding sequences. The final amplified DNA was then inserted into the vector pMD18-T to generate the 18Â T-OsPIPK-FAB construct. The full-length OsPIPK-FAB cDNA was amplified from the 18Â T-OsPIPK-FAB construct and subcloned into the a BamHI-linearized pCXUN plasmid (provided by Professor Songbiao Chen, Minjiang University). The recombinant plasmid pCXUN-OsPIPK-FAB was transformed into Agrobacterium tumefaciens (EHA105) cells, which was used to infect rice calli (Hiei et al. 1994). Two specific targets within the OsPIPK-FAB gene were designed using the CRISPR-GE tool kit for CRISPR/Cas9-based genome editing system to generate the OsPIPK-FAB gene knockout transgenic plants from ZH11 using CRISPR/Cas9 technology (Ma et al. 2015; Feng et al. 2013). Osmbl1 knockout mutants were obtained using the same method in the NPB background. The transgenic plants were then confirmed by hygromycin B resistance selection, PCR detection, and targeted sequences alignment. Homozygotes were selected for phenotypic analysis (Xie et al. 2022). Hybrid rice technology was utilized to generate the homozygous mutants of osmbl1/ospipk-fab in the F2 generation for subsequent phenotypic analysis using the methods with some modifications (Wang et al. 2019), which were subsequently employed in phenotypic experiments.
Yeast Two‑Hybrid Interaction
To construct BD-OsMBL1 and AD-OsPIPK-FAB vector, the full-length CDSs of OsMBL1 and OsPIPK-FAB were amplified by PCR and cloned into pGBKT7 and pGADT7 vectors (TaKaRa), respectively. Y2H assays were performed according to protocols for the Matchmaker Two-Hybrid System (TaKaRa), using yeast strain AH109. Selections were performed on SD/-Leu/-Trp and SD/-Leu/-Trp/-His/-Ade (X-É‘-gal) selection medium.
Pull Down Assay
To construct pGEX-4 T-OsMBL1-GST, the full-length sequences of OsMBL1 were amplified from ZH11 cDNA and cloned into pGEX-4 T-1 vector to generate prokaryotic expression plasmids. To construct pET28a-OsPIPK-FAB-His, the full-length sequences of OsPIPK-FAB were amplified from 18 T-OsPIPK-FAB and cloned into pET28a vector to generate prokaryotic expression plasmids. The GST pull-down assay was performed as described with modifications (Niu et al. 2022 and Niu et al. 2019). Initially, constructs GST-OsMBL1, His-OsPIPK-FAB were separately transformed into E. coli BL21 (DE3). The recombinant proteins were purified according to the manufacturer’s instructions. Amylose resin (BioLinkedin, L2003A) and glutathione resin (GE Healthcare, 17075605) were used for purifying the recombinant His-/GST-tagged proteins, respectively. The input and pull-down proteins were analyzed by Sodium Dodecyl Sulfate–Polyacrylamide Gel Electrophoresis (SDS-PAGE) and Western blotting (WB) using corresponding antibodies.
Co-IP Assay in N. benthamiana
To construct OsMBL1-GFP and OsPIPK-FAB-HA, the full-length CDS of OsPIPK-FAB and OsMBL1 were amplified and cloned into the pVX-GFP and pVX-HA vector, respectively. The OsPIPK-FAB-HA and OsMBL1-GFP vectors were transformed into Agrobacterium tumefaciens strain GV3101. Various combinations of these transformed strains were then infiltrated into the leaves of N. benthamiana. After 48–72 h, the infiltrated leaves were harvested, frozen in liquid nitrogen, and ground into powder. This powder was subsequently resuspended in lysis buffer (10 mM Tris–HCl, pH 7.5, 0.5 mM EDTA, 150 mM NaCl, 0.5% NP-40, 1 mM PMSF, and 1 × protease inhibitor cocktail). GFP-tagged beads were added to the lysates, and the mixture was gently rotated at 4 °C for 2–4 h. Afterward, the beads were washed 3–5 times. The bead mixtures were then collected for western blot analysis. The OsPIPK-FAB-HA and OsMBL1-GFP fusion proteins were detected by anti-GFP (Abmart) and anti-HA (Abmart), respectively.
Subcellular Localization Analysis in Rice Protoplasts
For subcellular localization, the coding sequences of OsMBL1 and OsPIPK-FAB were amplified by PCR and cloned into pHF225-RFP and pHF223-GFP vectors, respectively. Both constructs were driven by the maize ubiquitin promoter. We also constructed pHF223-OsMBL1-GFP, co-transformed with a nuclear marker (NLS-RFP), as well as pHF223-OsPIPK-FAB-GFP, co-transformed with a nuclear marker (NLS-RFP). Rice protoplasts were prepared and transformed with these plasmids according to the methods as previously described (Niu et al. 2019; Trinidad et al. 2021). Briefly, protoplasts from the young, etiolated seedlings of ZH11 were carefully isolated. Following transfection, the protoplasts were gently resuspended in W5 solution (a saline mixture composed of 154 mM NaCl, 125 mM CaCl2, 5 mM KCl, 5 mM glucose, and 2 mM MES adjusted to a pH of 5.7) and then maintained at a consistent temperature of 28 °C for a duration of 16 h. Fluorescent signals were detected using a Nikon A1 confocal laser scanning microscope in Japan, with excitation wave lengths of 488 nm for GFP and 561 nm for RFP.
Total RNA Extraction and Quantitative Real Time PCR Analysis
Plant samples were immediately frozen in liquid nitrogen following collection. Total RNA was extracted using the Eastep™ Total RNA Extraction Kit, adhering strictly to the manufacturer's instructions. For reverse transcription, 1 μg of RNA from each sample was used. Real-time quantitative PCR (qPCR) analysis was subsequently performed using TB Green® Premix Ex Taq™ II (Takara). All analyses were conducted in triplicate with consistent results across biological samples. The OsActin gene was employed for normalization. Primer sequences utilized for RT-PCR and RT-qPCR are detailed in Additional file 2: Table S1.
Crude Extraction of Rice DNA
Crude extraction of rice leaves DNA was carried out following the protocol as previously described (Minas et al. 2011). Briefly, The rice DNA was extracted from leaves using a standard protocol involving freezing in liquid nitrogen, lysis with CTAB buffer, incubation, centrifugation, and extraction with phenol–chloroform-isoamyl alcohol mixture. DNA was precipitated with isopropanol and ammonium acetate, followed by incubation at − 20 °C. After centrifugation, the pellet was washed with ethanol, air-dried, and resuspended in TE buffer (pH = 8.0; Sigma-Aldrich).
Pathogen Infection Assay
Pathogen infection assays were conducted following the method previously described (Chen et al. 2008). Briefly, the M. oryzae isolates Guy11 was cultivated on oat medium plates (40 g/L oatmeal, 0.6 g/L calcium carbonate, 30 g/L agar) at 28 °C under constant light. Conidia production was induced on rice bran medium (4% [w/v] rice polish, 1.5% [w/v] agar, pH 6) in the dark at 25 °C for 10 days, followed by a 12-h light/dark cycle for 2–3 additional days to promote sporulation. The conidia were then collected in water with 0.02% (v/v) Tween-20 for suspension.
For spraying inoculation, three-week-old rice plants were inoculated with a spore suspension at a concentration of 1.5 × 105 spores/mL, prepared in 0.02% (v/v) Tween-20. The inoculated seedlings were then maintained in a growth chamber in the dark at 26 °C for 24 h, before being returned to normal growth conditions under a 16-h light and 8-h dark photoperiod at 26 °C. Photographs were taken 5 to 7 days post-inoculation (dpi).
For punch inoculation, the leaves of five-week-old rice plants were wounded using a mouse ear punch. The spore suspension at a concentration of 5 × 105 spores/mL in 0.02% (v/v) Tween-20 was applied to the wounded area. Symptoms were recorded at 7 dpi, with over 20 leaves per genotype (3 leaves per plant) analyzed. Disease severity for each genotype was evaluated by measuring lesion numbers and area, and quantifying fungal biomass, as previously described (Niu et al. 2019; Minas et al. 2011).
Measurement of Reactive Oxygen Species (ROS)
ROS measurements were performed using the luminol chemiluminescence assay, as previously described (Niu et al. 2019), with minor modifications. Briefly, leaf disks were excised from 4-week-old plants using a 6Â mm hole punch and pre-incubated overnight in sterile distilled water. The disks were then placed in a 96-well microplate, and either 8Â nM chitin or water was added to the reaction buffer, which contained 20Â mM luminol (Wako) and 5Â mg/mL horseradish peroxidase (Sigma). Luminescence was immediately monitored post-treatment and continuously recorded at 1-min intervals for 30Â min using a Varioskan Flash multireader (Thermo Fisher Scientific).
Plant IP3 Contents and Plant PIP5K Activity Analysis
Protein extraction in rice leaves and rice protoplasts was performed with some modifications as described (Cho and Boss 1995; Niu et al. 2022). Leaf samples from three-week-old plants treated with a 1.5 × 105 spores/mL suspension of Guy11 were used for extracting inositol 1,4,5-trisphosphate (IP3), following a previously reported method with a slight modification (Sha et al. 2023; Bridges et al. 2012). The activity of plant PIP5K and the content of plant IP3 were assessed using ELISA kits from Shanghai Enzyme-Linked Biotechnology Co., Ltd., China, following the manufacturer's protocols. Protein concentrations were determined with the PierceTM BCA Protein Assay Kit (23227, Thermo Scientific, USA). For this, 10 µL of the crude extract was mixed with 200 µL of BCA working buffer, incubated at 37 °C for 30 min, and absorbance at 562 nm was recorded. Protein content was quantified based on a standard curve prepared with bovine serum albumin.
RNA-Sequencing and Analysis
Leaves from wild-type ZH11 rice and the OsPIPK-FAB knockout mutant, both at the three-leaf and one-heart stages, were collected at 24, 48, and 72 h post spray inoculation with M. oryzae. Samples from different time points were pooled to constitute three independent biological replicates. Total RNA was extracted and sent to Biomarker Biotechnology Company for transcriptome sequencing analysis. The RNA-seq workflow encompassed sample validation, library construction, quality assessment, and sequencing on the Illumina NovaSeq platform (Biomarker, Beijing, China). Post-sequencing, data were processed using the bioinformatics analysis protocols on the BMKCloud platform (www.biocloud.net). Raw data were filtered to generate clean data, which were then aligned to the reference genome to produce mapped data. Subsequent analyses included library quality assessment, structural level analysis, differential expression analysis, gene function annotation, and functional enrichment. The genes with the parameter of false discovery rate (FDR) below 0.05 and an absolute fold change of ≥ 2 were considered differentially expressed genes (DEGs). Gene functions were annotated using sequence alignments against databases such as Nr (NCBI non-redundant protein sequences), Pfam (Protein family), KOG/COG (Clusters of Orthologous Groups of proteins), Swiss-Prot (a manually annotated and reviewed protein sequence database), KO (KEGG Ortholog database), and GO (Gene Ontology).
Phylogenetic Analysis
The complete amino acid sequences of all annotated OsPIPK-FAB proteins were retrieved from the National Center for Biotechnology Information (NCBI, https://www.ncbi.nlm.nih.gov/) and aligned using CLUSTALX (Larkin et al. 2007) with default settings. These alignments served as the basis for constructing a neighbor-joining tree using MEGA 5 (Tamura et al. 2011). The parameters used included Poisson correction, pairwise deletion, and 1000 bootstrap replicates.
Statistical Significance Analysis
Statistical analyses of the experimental data were performed using the t-test or one-way ANOVA. Multiple groups of data were compared employing one-way ANOVA followed by Tukey's test with GraphPad software, with significance set at P < 0.05. These analyses were conducted using IBM SPSS Statistics 25.0 software. Comparisons between two groups were carried out using a two-tailed Student's t-test, where *P < 0.05, **P < 0.01, ***P < 0.001, and ****P < 0.0001 denote levels of significance; ns indicates no significant difference.
Accession Numbers
Sequence data in this article can be found in in Rice Genome Annotation Project (http://rice.uga.edu/index.shtml) under accession numbers: OsPIPK-FAB, LOC_Os08g01390; OsMBL1, LOC_Os01g24710; OsERF104, LOC_Os08g36920; OsL-LecRK7, LOC_Os07g03790; OsPR10a, LOC_Os12g36880; OsPR10b, LOC_Os12g36850; OsPR10c, LOC_Os12g36860; OsPR4c, LOC_Os11g37950; OsActin, LOC_Os03g50885; MoPot2, MGG_05850; and UBQ, LOC_Os03g13170.
Availability of Data and Materials
All data generated or analyzed during this study are included in this published article and its supplementary information files.
Abbreviations
- PTI :
-
Pattern-triggered immunity
- GFP :
-
Green fuorescent protein
- RFP :
-
Red fuorescent protein
- BLAST :
-
Basic Local Alignment Search Tool
- PIP5K :
-
Phosphatidylinositol 4-phosphate 5-kinase
- PI :
-
Phosphatidylinositol
- PIP :
-
Phosphatidylinositol phosphate
- PIP2 :
-
Phosphatidylinositol bisphosphate
- PIPKs :
-
Phosphatidylinositol phosphate kinases
- PI(3)P2 :
-
Phosphatidylinositol 3-bisphosphate
- PI(3,5)P2 :
-
Phosphatidylinositol (3,5)-bisphosphate
- PI(4)P2 :
-
Phosphatidylinositol 4-bisphosphate
- PI(4,5)P2 :
-
Phosphatidylinositol (4,5)-bisphosphate
- IP3 :
-
Inositol 1,4,5-trisphosphate
- IP6 :
-
Inositol hexaphosphate
- PA :
-
Phosphatidic acid
- MORN :
-
Membrane occupation and recognition nexus
- ROS :
-
Reactive oxygen species
- Y2H :
-
Yeast two-hybrid
- Co-IP :
-
Co-immunoprecipitation
References
Ali U, Lu S, Fadlalla T, Iqbal S, Yue H, Yang B, Hong Y, Wang X, Guo L (2022) The functions of phospholipases and their hydrolysis products in plant growth, development and stress responses. Prog Lipid Res 86:101158
Andrews DM, Cartic S, Cosulich S, Divecha N, Faulder P, Flemington V, Kern O, Kettle JG, MacDonald E, McKelvie J, Pike KG, Roberts B, Rowlinson R, Smith JM, Stockley M, Swarbrick ME, Treinies I, Waring MJ (2022) Identification and optimization of a novel series of selective PIP5K inhibitors. Bioorg Med Chem 54:116557
Bridges D, Ma J-T, Park S, Inoki K, Weisman LS, Saltiel AR (2012) Phosphatidylinositol 3,5-bisphosphate plays a role in the activation and subcellular localization of mechanistic target of rapamycin 1. Mol Biol Cell 23(15):2955–2962. https://doi.org/10.1091/mbc.e11-12-1034
Champeyroux C, Stoof C, Rodriguez-Villalon A (2020) Signaling phospholipids in plant development: small couriers determining cell fate. Curr Opin Plant Biol 57:61–71
Chen J, Zheng W, Zheng S, Zhang D, Sang W, Chen X, Li G, Lu G, Wang Z (2008) Rac1 is required for pathogenicity and Chm1-dependent conidiogenesis in rice fungal pathogen Magnaporthe grisea. PLoS Pathog 4(11):e1000202
Cho MH, Boss WF (1995) Transmembrane signaling and phosphoinositides. Methods Cell Biol 49:543–554
Colin LA, Jaillais Y (2020) Phospholipids across scales: lipid patterns and plant development. Curr Opin Plant Biol 53:1–9
Dove SK, Dong K, Kobayashi T, Williams FK, Michell RH (2009) Phosphatidylinositol 3,5-bisphosphate and Fab1p/PIKfyve underPPIn endo-lysosome function. Biochem J 419(1):1–13
Fang F, Ye S, Tang J, Bennett MJ, Liang W (2020) DWT1/DWL2 act together with OsPIP5K1 to regulate plant uniform growth in rice. New Phytol 225(3):1234–1246
Feng Z, Zhang B, Ding W, Liu X, Yang DL, Wei P, Cao F, Zhu S, Zhang F, Mao Y, Zhu JK (2013) Efficient genome editing in plants using a CRISPR/Cas system. Cell Res 23(10):1229–1232
Figueiredo R, Costa M, Moreira D, Moreira M, Noble J, Pereira LG, Melo P, Palanivelu R, Coimbra S, Pereira AM (2024) JAGGER localization and function are dependent on GPI anchor addition. Plant Reprod 37(3):341–353
Galletta BJ, Rusan NM (2015) A yeast two-hybrid approach for probing protein-protein interactions at the centrosome. Methods Cell Biol 129:251–277
Gosavi G, Yan F (2020) Applications of CRISPR technology in studying plant-pathogen interactions: overview and perspective. Phytopathol Res 2:21
Gostimskaya I (2022) CRISPR-Cas9: a history of its discovery and ethical considerations of its use in genome editing. Biochemistry 87(8):777–788
Guo ZH, Lung SC, Fadhli Hamdan M, Chye ML (2022) Interactions between plant lipid-binding proteins and their ligands. Prog Lipid Res 86:101156
Ha C, Bhagavan NV (2023) Lipids II phospholipids, glycosphingolipids, and cholesterol. Academic Press, Cambridge, pp 355–383
Halstead JR, Savaskan NE, van den Bout I, Van Horck F, Hajdo-Milasinovic A, Snell M, Keune WJ, Ten Klooster JP, Hordijk PL, Divecha N (2010) Rac controls PIP5K localisation and PtdIns(4,5)P2 synthesis, which modulates vinculin localisation and neurite dynamics. J Cell Sci 123(Pt 20):3535–3546
Han Y, Song L, Peng C, Liu X, Liu L, Zhang Y, Wang W, Zhou J, Wang S, Ebbole D, Wang Z, Lu GD (2019) A Magnaporthe Chitinase interacts with a rice jacalin-related lectin to promote host colonization. Plant Physiol 179(4):1416–1430
Hayafune M, Berisio R, Marchetti R, Silipo A, Kayama M, Desaki Y, Arima S, Squeglia F, Ruggiero A, Tokuyasu K, Molinaro A, Kaku H, Shibuya N (2014) Chitin-induced activation of immune signaling by the rice receptor CEBiP relies on a unique sandwich-type dimerization. Proc Natl Acad Sci USA 111(3):E404–E413
Hempel F, Stenzel I, Heilmann M, Krishnamoorthy P, Menzel W, Golbik R, Helm S, Dobritzsch D, Baginsky S, Lee J, Hoehenwarter W, Heilmann I (2017) MAPKs influence pollen tube growth by controlling the formation of phosphatidylinositol 4,5-bisphosphate in an apical plasma membrane domain. Plant Cell 29(12):3030–3050
Hiei Y, Ohta S, Komari T, Kumashiro T (1994) Efficient transformation of rice (Oryza sativa L.) mediated by Agrobacterium and sequence analysis of the boundaries of the T-DNA. Plant J 6(2):271–282
Hong Y, Yuan S, Sun L, Wang X, Hong Y (2018) Cytidinediphosphate-diacylglycerol synthase 5 is required for phospholipid homeostasis and is negatively involved in hyperosmotic stress tolerance. Plant J 94(6):1038–1050
Ischebeck T, Stenzel I, Heilmann I (2008) Type B phosphatidylinositol-4-phosphate 5-kinases mediate Arabidopsis and Nicotiana tabacum pollen tubegrowth by regulating apical pectin secretion. Plant Cell 20(12):3312–3330
Ischebeck T, Stenzel I, Hempel F, Jin X, Mosblech A, Heilmann I (2011) Phosphatidylinositol-4,5-bisphosphate influences Nt-Rac5-mediated cell expansion in pollen tubes of Nicotiana tabacum. Plant J 65(3):453–468
Jones JDG, Staskawicz BJ, Dangl JL (2024) The plant immune system: from discovery to deployment. Cell 187(9):2095–2116
Kanaho Y, Kobayashi-Nakano A, Yokozeki T (2007) The phosphoinositide kinase PIP5K that produces the versatile signaling phospholipid PI4,5P(2). Biol Pharm Bull 30(9):1605–1609
Karabiyik C, Rubinsztein DC (2021) Protocol for determining the regulation of lipid kinases and changes in phospholipids in vitro. STAR Protoc 2(4):100926
Khan TA, Saleem M, Fariduddin Q (2022) Recent advances and mechanistic insights on Melatonin-mediated salt stress signaling in plants. Plant Physiol Biochem 188:97–107
Khosa JS (2022) Phospholipids and flowering regulation. Trends Plant Sci 27(7):621–623
Kim JH, Kim JH, Jung KH, Jang CS (2022) OsSIRH2-23, a rice salt induced RING finger protein H2–23, contributes to insensitivity to salinity stress. Environ Exp Bot 194:104715
Kumari R, Kumar A, Kumar P, Jakhar DS (2023) Advances in plant-pathogen interactions in terms of biochemical and molecular aspects. Academic Press, Cambridge, pp 111–122
Kusano H, Testerink C, Vermeer JEM, Tsuge T, Shimada H, Oka A, MunnikT AT (2008) The Arabidopsis phosphatidylinositol phosphate 5-kinase PIP5K3 is a key regulator of root hair tip growth. Plant Cell 20:367–380
Larkin MA, Blackshields G, Brown NP, Chenna R, McGettigan PA, McWilliam H, Valentin F, Wallace IM, Wilm A, Lopez R, Thompson JD, Gibson TJ, Higgins DG (2007) Clustal W and Clustal X version 2.0. Bioinformatics 23(21):2947–2948. https://doi.org/10.1093/bioinformatics/btm404
Liu T, Liu Z, Song C, Yunfei H, Han Z, She J, Fan F, Wang J, Jin C, Chang J, Zhou J-M, Chai J (2012) Chitin-induced dimerization activates a plant immune receptor. Science 336(6085):1160–1164. https://doi.org/10.1126/science.1218867
Liu Z, Zhu Y, Shi H, Qiu J, Ding X, Kou Y (2021) Recent progress in rice broad-spectrum disease resistance. Int J Mol Sci 22(21):11658
Loijens JC, Boronenkov IV, Parker GJ, Anderson RA (1996) The phosphatidylinositol 4-phosphate 5-kinase family. Adv Enzyme Regul 36:115–140
Lou Y, Gou JY, Xue HW (2007) PIP5K9, an Arabidopsis phosphatidylinositol monophosphate kinase, interacts with a cytosolic invertase to negatively regulate sugar-mediated root growth. Plant Cell 19(1):163–181
Lu S, Liu H, Jin C, Li Q, Guo L (2019) An efficient and comprehensive plant glycerolipids analysis approach based on high-performance liquid chromatography-quadrupole time-of-flight mass spectrometer. Plant Direct 3(11):e00183
Luo J, Zhou JJ, Zhang JZ (2018) Aux/IAA gene family in plants: molecular structure, regulation, and function. Int J Mol Sci 19(1):259
Ma H, Xu SP, Luo D, Xu ZH, Xue HW (2004) OsPIPK1, a rice phosphatidylinositol monophosphate kinase, regulates rice heading by modifying the expression of floral induction genes. Plant Mol Biol 54(2):295–310
Ma Y, Zhang L, Huang X (2014) Genome modification by CRISPR/Cas9. TFEBS J 281(23):5186–5193
Ma X, Zhang Q, Zhu Q, Liu W, Chen Y, Qiu R, Wang B, Yang Z, Li H, Lin Y, Xie Y, Shen R, Chen S, Wang Z, Chen Y, Guo J, Chen L, Zhao X, Dong Z, Liu YG (2015) A robust CRISPR/Cas9 system for convenient high-efficiency multiplex genome editing in monocot and dicot plants. Mol Plant 8(8):1274–1284
Macquet J, Mounichetty S, Raffaele S (2022) Genetic co-option into plant-filamentous pathogen interactions. Trends Plant Sci 27(11):1144–1158
Mei Y, Jia WJ, Chu YJ, Xue HW (2012) Arabidopsis phosphatidylinositol monophosphate 5-kinase 2 is involved in root gravitropism through regulation of polar auxin transport by affecting the cycling of PIN proteins. Cell Res 22(3):581–597
Mikami K, Katagiri T, Iuchi S, Yamaguchi-Shinozaki K, Shinozaki K (1998) A gene encoding phosphatidylinositol-4-phosphate 5-kinase is induced by water stress and abscisic acid in Arabidopsis thaliana. Plant J 15(4):563–568
Minas K, McEwan NR, Newbold CJ, Scott KP (2011) Optimization of a high-throughput CTAB-based protocol for the extraction of qPCR-grade DNA from rumen fluid, plant and bacterial pure cultures. FEMS Microbiol Lett 325(2):162–169
Mueller-Roeber B, Pical C (2002) Inositol phospholipid metabolism in Arabidopsis. Characterized and putative isoforms of inositol phospholipid kinase and phosphoinositide-specific phospholipase C. Plant Physiol 130(1):22–46
Muftuoglu Y, Xue Y, Gao X, Wu D, Ha Y (2016) Mechanism of substrate specificity of phosphatidylinositol phosphate kinases. Proc Natl Acad Sci USA 113(31):8711–8716
Niu D, Lin XL, Kong X, Qu GP, Cai B, Lee J, Jin JB (2019) SIZ1-mediated SUMOylation of TPR1 suppresses plant immunity in Arabidopsis. Mol Plant 12(2):215–228
Niu Y, Huang X, He Z, Zhang Q, Meng H, Shi H, Feng B, Zhou Y, Zhang J, Lu G, Wang Z, Zhang W, Tang D, Wang M (2022) Phosphorylation of OsTGA5 by casein kinase II compromises its suppression of defense-related gene transcription in rice. Plant Cell 34(9):3425–3442
Noack LC, Jaillais Y (2020) Functions of anionic lipids in plants. Annu Rev Plant Biol 71:71–102
Oude Weernink PA, Schmidt M, Jakobs KH (2004) Regulation and cellular roles of phosphoinositide 5-kinases. Eur J Pharmacol 500(1–3):87–99
Qian D, Xiong S, Li M, Tian L, Qing QuL (2021) OsFes1C, a potential nucleotide exchange factor for OsBiP1, is involved in the ER and salt stress responses. Plant Physiol 187(1):396–408
Qin L, Zhou Z, Li Q, Zhai C, Liu L, Quilichini TD, Gao P, Kessler SA, Jaillais Y, Datla R, Peng G, Xiang D, Wei Y (2020) Specific recruitment of phosphoinositide species to the plant-pathogen interfacial membrane underlies Arabidopsis susceptibility to fungal infection. Plant Cell 32(5):1665–1688
Ren Y, Jiang M, Zhu JK, Zhou W, Zhao, C (2024) Simultaneous mutations in ITPK4 and MRP5 genes result in a low phytic acid level without compromising salt tolerance in Arabidopsis. J Integr Plant Biol 66(10):2109–2125. https://doi.org/10.1111/jipb.13745
Rubio-Somoza I, Blázquez MA (2023) Plant-pathogen interactions: the need to evolve to stay the same. Curr Biol 33(17):R902–R904
Saavedra L, Mikami K, Malhó R, Sommarin M (2014) PIP kinases and their role in plant tip growing cells. Plant Signal Behav 7(10):1302–1305
Saini H, Thakur R, Gill R, Tyagi K, Goswami M (2023) CRISPR/Cas9-gene editing approaches in plant breeding. GM Crops Food 14(1):1–17
Serrazina S, Dias FV, Malhó R (2014) Characterization of FAB1 phosphatidylinositol kinases in Arabidopsis pollen tube growth and fertilization. New Phytol 203(3):784–793
Sha G, Sun P, Kong X, Han X, Sun Q, Fouillen L, Zhao J, Li Y, Yang L, Wang Y, Gong Q, Zhou Y, Zhou W, Jain R, Gao J, Huang R, Chen X, Zheng L, Zhang W, Qin Z, Zhou Q, Zeng Q, Xie K, Xu J, Chiu TY, Guo L, Mortimer JC, Boutté Y, Li Q, Kang Z, Ronald PC, Li G (2023) Genome editing of a rice CDP-DAG synthase confers multipathogen resistance. Nature 618(7967):1017–1023
Shamsuddin AM (1999) Metabolism and cellular functions of IP6: a review. Anticancer Res 19(5A):3733–3736
Sousa E, Kost B, Malhó R (2008) Arabidopsis phosphatidylinositol-4-monophosphate 5-kinase 4 regulates pollen tube growth and polarity by modulating membrane recycling. Plant Cell 20(11):3050–3064
Tamura K, Peterson D, Peterson N, Stecher G, Nei M, Kumar S (2011) MEGA5: molecular evolutionary genetics analysis using maximum likelihood, evolutionary distance, and maximum parsimony methods. Biol Evol 28(10):2731–2739
Tejos R, Sauer M, Vanneste S, Palacios-Gomez M, Li HJ, Heilmann M, vanWijk R, Vermeer JEM, Heilmann I, Munnik T (2014) Bipolar plasma membrane distribution of phosphoinositides and their requirement for auxinmediated cell polarity and patterning in Arabidopsis. Plant Cell 26(5):2114–2128
Trinidad JL, Longkumer T, Kohli A (2021) Rice protoplast isolation and transfection for transient gene expression analysis. Methods Mol Biol 2238:313–324
Tyumentseva M, Tyumentsev A, Akimkin V (2023) CRISPR/Cas9 landscape: current state and future perspectives. Int J Mol Sci 24(22):16077
Ugalde JM, Rodriguez-Furlán C, Rycke R, Norambuena L, Friml J, León G, Tejos R (2016) Phosphatidylinositol 4-phosphate 5-kinases 1 and 2 are involved in the regulation of vacuole morphology during Arabidopsis thaliana pollen development. Plant Sci 250:10–19
Van den Bout I, Divecha N (2009) PIP5K-driven PtdIns(4,5)P2 synthesis: regulation and cellular functions. J Cell Sci 122(Pt 21):3837–3850
Wang J, Liu X, Zhang A, Ren Y, Wu F, Wang G, Xu Y, Lei C, Zhu S, Pan T, Wang Y, Zhang H, Wang F, Tan YQ, Wang Y, Jin X, Luo S, Zhou C, Zhang X, Liu J, Wang S, Meng L, Wang Y, Chen X, Lin Q, Zhang X, Guo X, Cheng Z, Wang J, Tian Y, Liu S, Jiang L, Wu C, Wang E, Zhou JM, Wang YF, Wang H, Wan J (2019) A cyclic nucleotide-gated channel mediates cytoplasmic calcium elevation and disease resistance in rice. Cell Res 29(10):820–831
Wang G, Chen X, Yu C, Shi X, Lan W, Gao C, Yang J, Dai H, Zhang X, Zhang H, Zhao B, Xie Q, Yu N, He Z, Zhang Y, Wang E (2024) Release of a ubiquitin brake activates OsCERK1-triggered immunity in rice. Nature 629(8014):1158–1164
Xia HJ, Yang G (2005) Inositol 1,4,5-trisphosphate 3-kinases: functions and regulations. Cell Res 15(2):83–91
Xie X, Li F, Tan X, Zeng D, Liu W, Zeng W, Zhu Q, Liu YG (2022) BEtarget: A versatile web-based tool to design guide RNAs for base editing in plants. Comput Struct Biotechnol J 20:4009–4014
Yan Y, Tao H, He J, Huang SY (2020) The HDOCK server for integrated protein-protein docking. Nat Protoc 15(5):1829–1852
Yuan M, Jiang Z, Bi G, Nomura K, Liu M, Wang Y, Cai B, Zhou JM, He SY, Xin XF (2021) Pattern-recognition receptors are required for NLR-mediated plant immunity. Nature 592(7852):105–109
Zehra A, Meena M, Swapnil P (2023) Immune signaling networks in plant-pathogen interactions. Academic Press, Cambridge, pp 137–147
Zhao JH, Guo HS (2019) Trans-kingdom RNA interactions drive the evolutionary arms race between hosts and pathogens. Curr Opin Genet 58–59:62–69
Zhao Y, Yan A, Feijó JA, Furutani M, Takenawa T, Hwang I, Fu Y, Yang Z (2010) Phosphoinositides regulate clathrin-dependent endocytosis at the tip of pollen tubes in Arabidopsis and tobacco. Plant Cell 22(12):4031–4044
Funding
This work was financially supported by National Natural Science Foundation of China (U2005211 and 31972251) and Natural Science Foundation of Fujian Province, China (2023J011571).
Author information
Authors and Affiliations
Contributions
R.Z.: Conceptualization, Data curation, Methodology, Investigation, Validation, Writing-original draft. M.P.: Investigation, Validation, Writing-original draft. S.L.: Investigation. Validation. J.C.: Investigation, Validation. J.B.: Drafting and refining. L.S.: Investigation. C.P.: Investigation. P.J.: Investigation. G.L.: Project administration, Supervision, Writing-review & editing. All authors have read and approved the final manuscript.
Corresponding author
Ethics declarations
Ethics Approval and Consent to Participate
Not applicable.
Consent for Publication
Not applicable.
Competing interests
The authors declare no competing interests.
Additional information
Publisher's Note
Springer Nature remains neutral with regard to jurisdictional claims in published maps and institutional affiliations.
Co first authors: Ruina Zhang and Mengtian Pei.
Supplementary Information
Rights and permissions
Open Access This article is licensed under a Creative Commons Attribution-NonCommercial-NoDerivatives 4.0 International License, which permits any non-commercial use, sharing, distribution and reproduction in any medium or format, as long as you give appropriate credit to the original author(s) and the source, provide a link to the Creative Commons licence, and indicate if you modified the licensed material. You do not have permission under this licence to share adapted material derived from this article or parts of it. The images or other third party material in this article are included in the article’s Creative Commons licence, unless indicated otherwise in a credit line to the material. If material is not included in the article’s Creative Commons licence and your intended use is not permitted by statutory regulation or exceeds the permitted use, you will need to obtain permission directly from the copyright holder. To view a copy of this licence, visit http://creativecommons.org/licenses/by-nc-nd/4.0/.
About this article
Cite this article
Zhang, R., Pei, M., Lin, S. et al. OsPIPK-FAB, A Negative Regulator in Rice Immunity Unveiled by OsMBL1 Inhibition. Rice 17, 68 (2024). https://doi.org/10.1186/s12284-024-00747-3
Received:
Accepted:
Published:
DOI: https://doi.org/10.1186/s12284-024-00747-3







